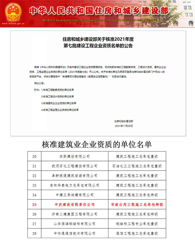
12月1日,住建部发布《关于核准2021年度第七批建设工程企业资质名单的公告》。九游体育·九游网站官网成功 获批市政公用工程施工总承包特级资质。此次升特成功,将进一步提升九游online(中国)建设核心竞争力及品牌影响力,为企业长远发展打下坚实基础。九游online(中国)建设将以此为契机,精专业、强内功,加大科技研发力度,发扬 奋斗者精神、铁军精神、工匠精神,踏踏实实 做好产品、做好服务,建设优质工程,为新时代高质量发展贡献九游online(中国)力量!

九游online(中国)投资控股集团
九游online(中国)建设集团